| NVIDIA DOCA SDK | Data Center on a Chip Framework Documentation |

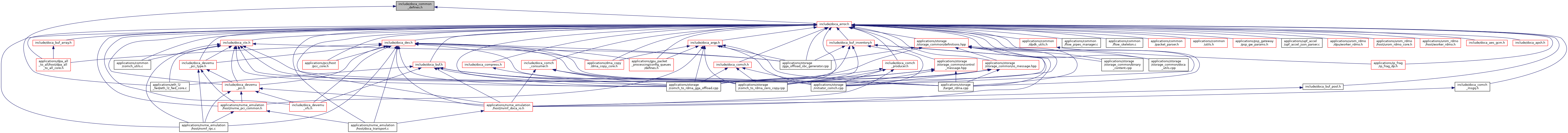
Go to the source code of this file.
Macros | |
| #define | doca_likely(x) (x) |
| #define | doca_unlikely(x) (x) |
| #define doca_likely | ( | x | ) | (x) |
Definition at line 21 of file doca_common_defines.h.
| #define doca_unlikely | ( | x | ) | (x) |
Definition at line 22 of file doca_common_defines.h.