| NVIDIA DOCA SDK | Data Center on a Chip Framework Documentation |
#include </opt/mellanox/doca/applications/ipsec_security_gw/flow_common.h>

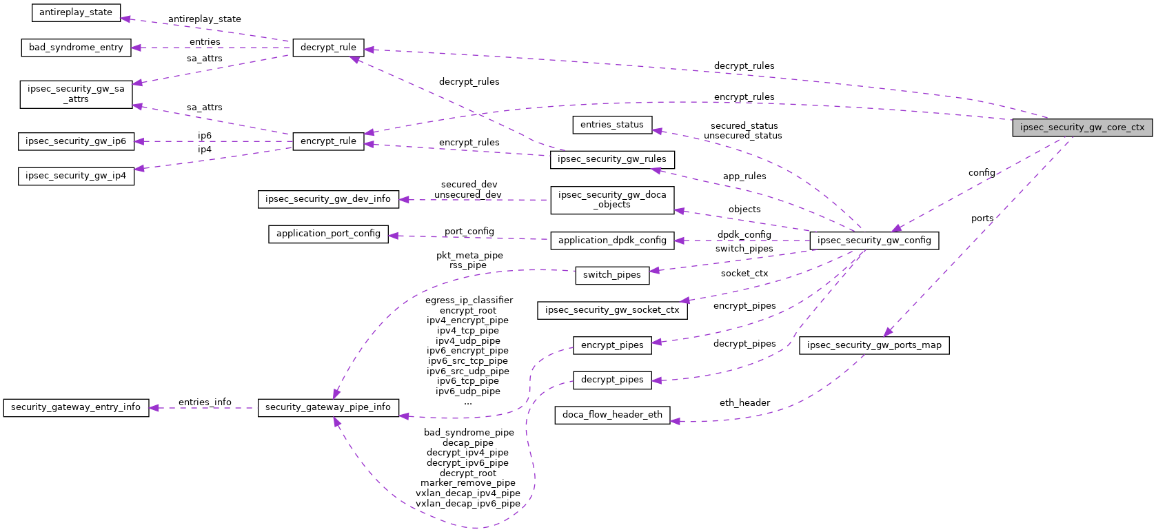
Data Fields | |
| uint16_t | queue_id |
| struct ipsec_security_gw_config * | config |
| struct encrypt_rule * | encrypt_rules |
| struct decrypt_rule * | decrypt_rules |
| int * | nb_encrypt_rules |
| struct ipsec_security_gw_ports_map ** | ports |
Definition at line 85 of file flow_common.h.
| struct ipsec_security_gw_config* ipsec_security_gw_core_ctx::config |
Definition at line 87 of file flow_common.h.
| struct decrypt_rule* ipsec_security_gw_core_ctx::decrypt_rules |
Definition at line 89 of file flow_common.h.
| struct encrypt_rule* ipsec_security_gw_core_ctx::encrypt_rules |
Definition at line 88 of file flow_common.h.
| int* ipsec_security_gw_core_ctx::nb_encrypt_rules |
Definition at line 90 of file flow_common.h.
| struct ipsec_security_gw_ports_map** ipsec_security_gw_core_ctx::ports |
Definition at line 91 of file flow_common.h.
| uint16_t ipsec_security_gw_core_ctx::queue_id |
Definition at line 86 of file flow_common.h.