| NVIDIA DOCA SDK | Data Center on a Chip Framework Documentation |

Data Fields | |
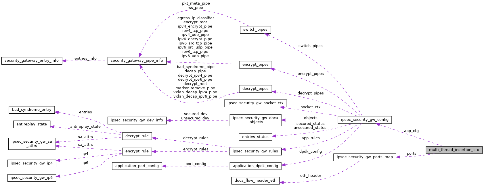
| struct ipsec_security_gw_config * | app_cfg |
| struct ipsec_security_gw_ports_map ** | ports |
| int | queue_id |
| int | nb_encrypt_rules |
| int | nb_decrypt_rules |
| int | encrypt_rule_offset |
| int | decrypt_rule_offset |
Definition at line 55 of file ipsec_security_gw.c.
| struct ipsec_security_gw_config* multi_thread_insertion_ctx::app_cfg |
Definition at line 56 of file ipsec_security_gw.c.
| int multi_thread_insertion_ctx::decrypt_rule_offset |
Definition at line 62 of file ipsec_security_gw.c.
| int multi_thread_insertion_ctx::encrypt_rule_offset |
Definition at line 61 of file ipsec_security_gw.c.
| int multi_thread_insertion_ctx::nb_decrypt_rules |
Definition at line 60 of file ipsec_security_gw.c.
| int multi_thread_insertion_ctx::nb_encrypt_rules |
Definition at line 59 of file ipsec_security_gw.c.
| struct ipsec_security_gw_ports_map** multi_thread_insertion_ctx::ports |
Definition at line 57 of file ipsec_security_gw.c.
| int multi_thread_insertion_ctx::queue_id |
Definition at line 58 of file ipsec_security_gw.c.