| NVIDIA DOCA SDK | Data Center on a Chip Framework Documentation |

Data Fields | |
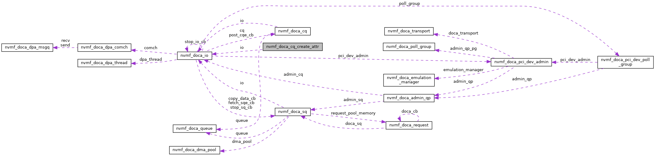
| struct doca_pe * | pe |
| struct doca_dev * | dev |
| struct doca_devemu_pci_dev * | nvme_dev |
| uint16_t | cq_depth |
| struct doca_mmap * | host_cq_mmap |
| uintptr_t | host_cq_address |
| struct doca_devemu_pci_db_completion * | db_comp |
| uint32_t | cq_id |
| struct nvmf_doca_io * | io |
Definition at line 1124 of file nvmf_doca_io.c.
| uint16_t nvmf_doca_cq_create_attr::cq_depth |
The log of the CQ number of elements
Definition at line 1128 of file nvmf_doca_io.c.
| uint32_t nvmf_doca_cq_create_attr::cq_id |
The NVMe CQ ID that is associated with this IO
Definition at line 1132 of file nvmf_doca_io.c.
| struct doca_devemu_pci_db_completion* nvmf_doca_cq_create_attr::db_comp |
DB completion context used by DPA to poll for DBs
Definition at line 1131 of file nvmf_doca_io.c.
| struct doca_dev* nvmf_doca_cq_create_attr::dev |
A doca device representing the emulation manager
Definition at line 1126 of file nvmf_doca_io.c.
| uintptr_t nvmf_doca_cq_create_attr::host_cq_address |
I/O address of the CQ on the Host
Definition at line 1130 of file nvmf_doca_io.c.
| struct doca_mmap* nvmf_doca_cq_create_attr::host_cq_mmap |
An mmap granting access to the Host CQ memory
Definition at line 1129 of file nvmf_doca_io.c.
| struct nvmf_doca_io* nvmf_doca_cq_create_attr::io |
The IO that the CQ belongs to
Definition at line 1133 of file nvmf_doca_io.c.
| struct doca_devemu_pci_dev* nvmf_doca_cq_create_attr::nvme_dev |
The emulated NVMe device used for creating the CQ DB
Definition at line 1127 of file nvmf_doca_io.c.
| struct doca_pe* nvmf_doca_cq_create_attr::pe |
Progress engine to be used by DMA context
Definition at line 1125 of file nvmf_doca_io.c.