| NVIDIA DOCA SDK | Data Center on a Chip Framework Documentation |

Data Fields | |
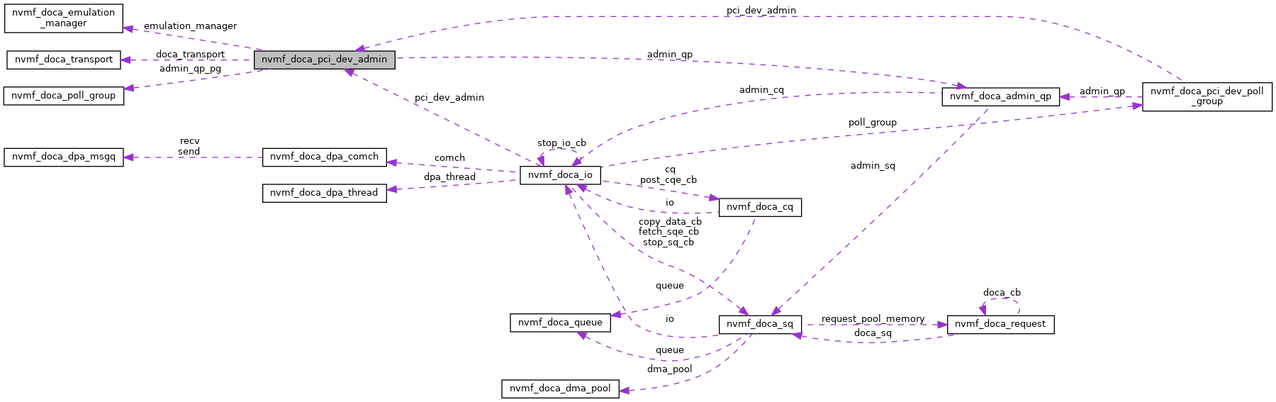
| struct nvmf_doca_transport * | doca_transport |
| struct nvmf_doca_emulation_manager * | emulation_manager |
| struct doca_devemu_pci_dev * | pci_dev |
| struct spdk_nvmf_subsystem * | subsystem |
| struct doca_dev_rep * | dev_rep |
| struct spdk_nvme_transport_id | trid |
| enum nvmf_doca_listener_state | state |
| struct spdk_nvmf_ctrlr * | ctrlr |
| void * | stateful_region_values |
| struct nvmf_doca_admin_qp * | admin_qp |
| struct nvmf_doca_poll_group * | admin_qp_pg |
| bool | is_flr |
| bool | is_destroy_flow |
| uint32_t | ctlr_id |
Definition at line 142 of file doca_transport.c.
| struct nvmf_doca_admin_qp* nvmf_doca_pci_dev_admin::admin_qp |
Admin QP context
Definition at line 152 of file doca_transport.c.
| struct nvmf_doca_poll_group* nvmf_doca_pci_dev_admin::admin_qp_pg |
Poll group associated with admin QP
Definition at line 153 of file doca_transport.c.
| uint32_t nvmf_doca_pci_dev_admin::ctlr_id |
Definition at line 156 of file doca_transport.c.
| struct spdk_nvmf_ctrlr* nvmf_doca_pci_dev_admin::ctrlr |
NVMF controller
Definition at line 150 of file doca_transport.c.
| struct doca_dev_rep* nvmf_doca_pci_dev_admin::dev_rep |
Device representor
Definition at line 147 of file doca_transport.c.
| struct nvmf_doca_transport* nvmf_doca_pci_dev_admin::doca_transport |
Doca transport
Definition at line 143 of file doca_transport.c.
| struct nvmf_doca_emulation_manager* nvmf_doca_pci_dev_admin::emulation_manager |
Emulation manager
Definition at line 144 of file doca_transport.c.
| bool nvmf_doca_pci_dev_admin::is_destroy_flow |
Indicates if PCI device should be destroyed
Definition at line 155 of file doca_transport.c.
| bool nvmf_doca_pci_dev_admin::is_flr |
Flag to indicate if an FLR event has occured
Definition at line 154 of file doca_transport.c.
| struct doca_devemu_pci_dev* nvmf_doca_pci_dev_admin::pci_dev |
PCI device
Definition at line 145 of file doca_transport.c.
| enum nvmf_doca_listener_state nvmf_doca_pci_dev_admin::state |
Doca listener state
Definition at line 147 of file doca_transport.c.
| void* nvmf_doca_pci_dev_admin::stateful_region_values |
Buffer used to query stateful region values
Definition at line 151 of file doca_transport.c.
| struct spdk_nvmf_subsystem* nvmf_doca_pci_dev_admin::subsystem |
NVMF subsystem
Definition at line 146 of file doca_transport.c.
| struct spdk_nvme_transport_id nvmf_doca_pci_dev_admin::trid |
Transport ID
Definition at line 147 of file doca_transport.c.