| NVIDIA DOCA SDK | Data Center on a Chip Framework Documentation |

Data Fields | |
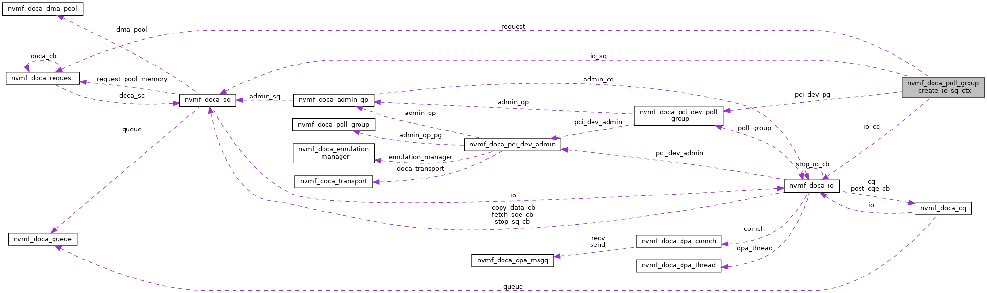
| struct nvmf_doca_request * | request |
| struct nvmf_doca_pci_dev_poll_group * | pci_dev_pg |
| struct nvmf_doca_io * | io_cq |
| struct nvmf_doca_sq * | io_sq |
Definition at line 2147 of file doca_transport.c.
| struct nvmf_doca_io* nvmf_doca_poll_group_create_io_sq_ctx::io_cq |
The IO CQ to connect to the SQ
Definition at line 2150 of file doca_transport.c.
| struct nvmf_doca_sq* nvmf_doca_poll_group_create_io_sq_ctx::io_sq |
The IO SQ to initialize
Definition at line 2151 of file doca_transport.c.
| struct nvmf_doca_pci_dev_poll_group* nvmf_doca_poll_group_create_io_sq_ctx::pci_dev_pg |
Poll group where SQ should be created
Definition at line 2149 of file doca_transport.c.
| struct nvmf_doca_request* nvmf_doca_poll_group_create_io_sq_ctx::request |
The original create IO SQ admin command
Definition at line 2148 of file doca_transport.c.