| NVIDIA DOCA SDK | Data Center on a Chip Framework Documentation |

Data Fields | |
| struct rte_mbuf * | rx_pkts [UPF_ACCEL_MAX_PKT_BURST] |
| struct rte_mbuf * | tx_pkts [UPF_ACCEL_MAX_PKT_BURST] |
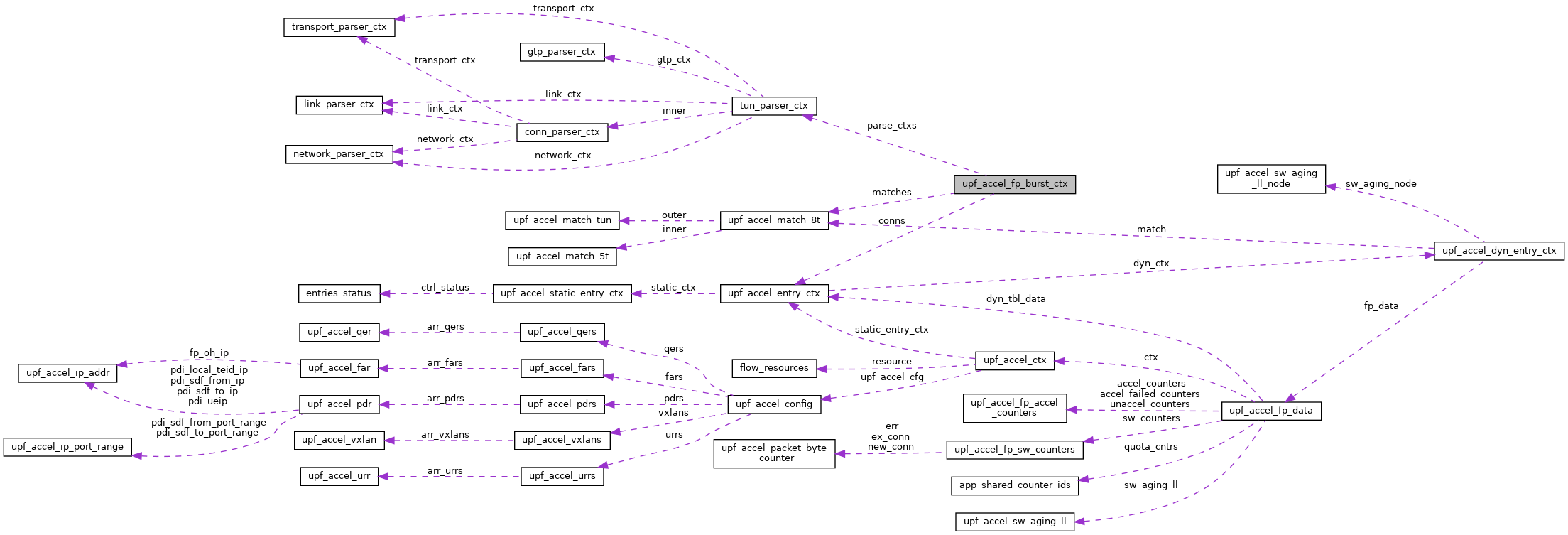
| struct upf_accel_match_8t * | matches [UPF_ACCEL_MAX_PKT_BURST] |
| struct upf_accel_entry_ctx * | conns [UPF_ACCEL_MAX_PKT_BURST] |
| struct tun_parser_ctx | parse_ctxs [UPF_ACCEL_MAX_PKT_BURST] |
| enum parser_pkt_type | pkts_type [UPF_ACCEL_MAX_PKT_BURST] |
| uint16_t | rx_pkts_cnt |
| uint16_t | tx_pkts_cnt |
| bool | pkts_drop [UPF_ACCEL_MAX_PKT_BURST] |
Definition at line 48 of file upf_accel_flow_processing.c.
| struct upf_accel_entry_ctx* upf_accel_fp_burst_ctx::conns[UPF_ACCEL_MAX_PKT_BURST] |
Definition at line 52 of file upf_accel_flow_processing.c.
| struct upf_accel_match_8t* upf_accel_fp_burst_ctx::matches[UPF_ACCEL_MAX_PKT_BURST] |
Definition at line 51 of file upf_accel_flow_processing.c.
| struct tun_parser_ctx upf_accel_fp_burst_ctx::parse_ctxs[UPF_ACCEL_MAX_PKT_BURST] |
Definition at line 52 of file upf_accel_flow_processing.c.
| bool upf_accel_fp_burst_ctx::pkts_drop[UPF_ACCEL_MAX_PKT_BURST] |
Definition at line 57 of file upf_accel_flow_processing.c.
| enum parser_pkt_type upf_accel_fp_burst_ctx::pkts_type[UPF_ACCEL_MAX_PKT_BURST] |
Definition at line 52 of file upf_accel_flow_processing.c.
| struct rte_mbuf* upf_accel_fp_burst_ctx::rx_pkts[UPF_ACCEL_MAX_PKT_BURST] |
Definition at line 49 of file upf_accel_flow_processing.c.
| uint16_t upf_accel_fp_burst_ctx::rx_pkts_cnt |
Definition at line 55 of file upf_accel_flow_processing.c.
| struct rte_mbuf* upf_accel_fp_burst_ctx::tx_pkts[UPF_ACCEL_MAX_PKT_BURST] |
Definition at line 50 of file upf_accel_flow_processing.c.
| uint16_t upf_accel_fp_burst_ctx::tx_pkts_cnt |
Definition at line 56 of file upf_accel_flow_processing.c.