| NVIDIA DOCA SDK | Data Center on a Chip Framework Documentation |
#include </opt/mellanox/doca/applications/upf_accel/upf_accel_flow_processing.h>

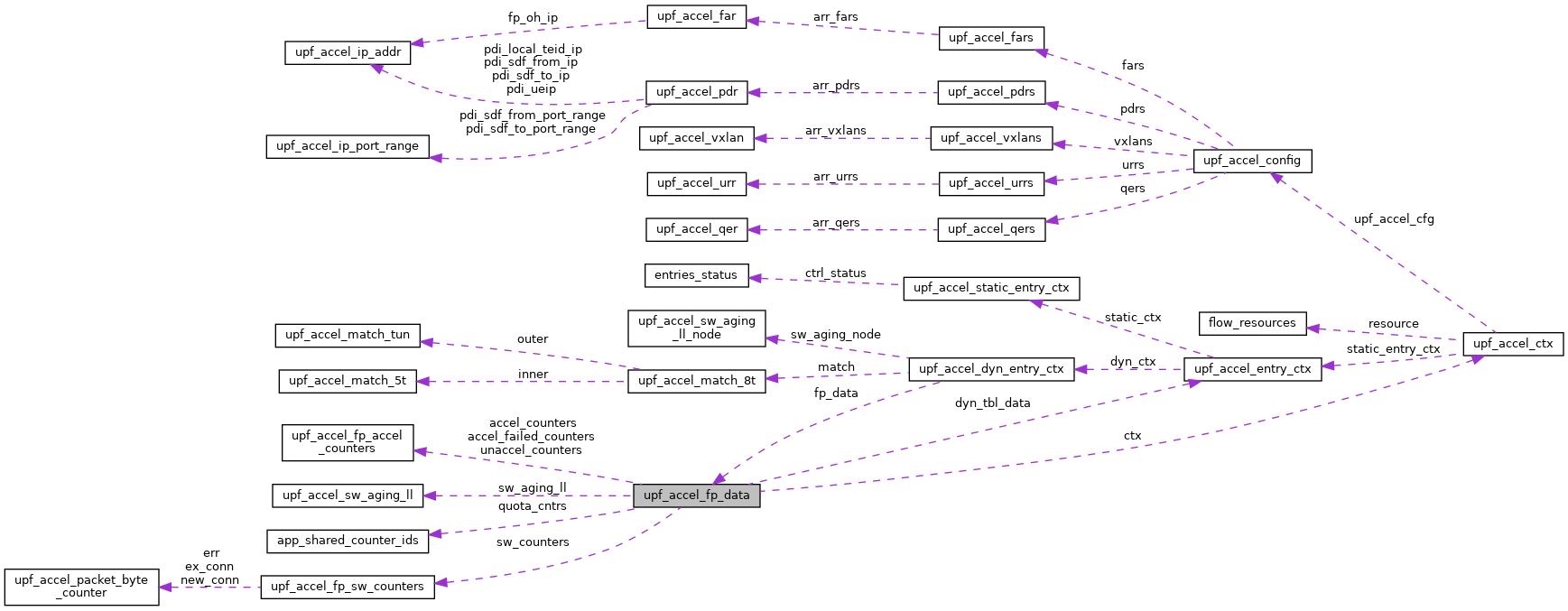
Data Fields | |
| struct upf_accel_ctx * | ctx |
| uint16_t | queue_id |
| struct rte_hash * | dyn_tbl |
| struct upf_accel_entry_ctx * | dyn_tbl_data |
| struct upf_accel_fp_sw_counters | sw_counters |
| struct app_shared_counter_ids | quota_cntrs |
| struct upf_accel_fp_accel_counters | accel_counters [PARSER_PKT_TYPE_NUM] |
| struct upf_accel_fp_accel_counters | unaccel_counters [PARSER_PKT_TYPE_NUM] |
| struct upf_accel_fp_accel_counters | accel_failed_counters [PARSER_PKT_TYPE_NUM] |
| struct upf_accel_sw_aging_ll | sw_aging_ll [PARSER_PKT_TYPE_NUM] |
| uint64_t | last_hw_aging_tsc [UPF_ACCEL_PORTS_MAX] |
| bool | hw_aging_in_progress [UPF_ACCEL_PORTS_MAX] |
Definition at line 56 of file upf_accel_flow_processing.h.
| struct upf_accel_fp_accel_counters upf_accel_fp_data::accel_counters[PARSER_PKT_TYPE_NUM] |
Definition at line 60 of file upf_accel_flow_processing.h.
| struct upf_accel_fp_accel_counters upf_accel_fp_data::accel_failed_counters[PARSER_PKT_TYPE_NUM] |
Definition at line 60 of file upf_accel_flow_processing.h.
| struct upf_accel_ctx* upf_accel_fp_data::ctx |
Definition at line 57 of file upf_accel_flow_processing.h.
| struct rte_hash* upf_accel_fp_data::dyn_tbl |
Definition at line 59 of file upf_accel_flow_processing.h.
| struct upf_accel_entry_ctx* upf_accel_fp_data::dyn_tbl_data |
Definition at line 60 of file upf_accel_flow_processing.h.
| bool upf_accel_fp_data::hw_aging_in_progress[UPF_ACCEL_PORTS_MAX] |
Definition at line 69 of file upf_accel_flow_processing.h.
| uint64_t upf_accel_fp_data::last_hw_aging_tsc[UPF_ACCEL_PORTS_MAX] |
Definition at line 68 of file upf_accel_flow_processing.h.
| uint16_t upf_accel_fp_data::queue_id |
Definition at line 58 of file upf_accel_flow_processing.h.
| struct app_shared_counter_ids upf_accel_fp_data::quota_cntrs |
Definition at line 60 of file upf_accel_flow_processing.h.
| struct upf_accel_sw_aging_ll upf_accel_fp_data::sw_aging_ll[PARSER_PKT_TYPE_NUM] |
Definition at line 60 of file upf_accel_flow_processing.h.
| struct upf_accel_fp_sw_counters upf_accel_fp_data::sw_counters |
Definition at line 60 of file upf_accel_flow_processing.h.
| struct upf_accel_fp_accel_counters upf_accel_fp_data::unaccel_counters[PARSER_PKT_TYPE_NUM] |
Definition at line 60 of file upf_accel_flow_processing.h.