| NVIDIA DOCA SDK | Data Center on a Chip Framework Documentation |
doca flow mirror resource configuration More...
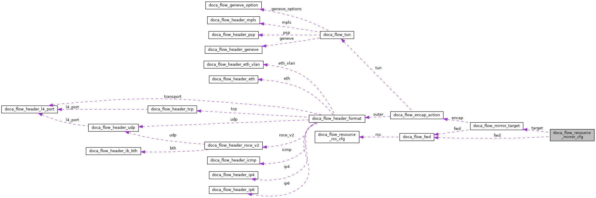
#include <doca_flow.h>

Data Fields | |
| int | nr_targets |
| struct doca_flow_mirror_target * | target |
| struct doca_flow_fwd | fwd |
doca flow mirror resource configuration
Definition at line 941 of file doca_flow.h.
| struct doca_flow_fwd doca_flow_resource_mirror_cfg::fwd |
Original packet dst, can be filled optional.
Definition at line 944 of file doca_flow.h.
| int doca_flow_resource_mirror_cfg::nr_targets |
Mirror target number.
Definition at line 942 of file doca_flow.h.
| struct doca_flow_mirror_target* doca_flow_resource_mirror_cfg::target |
Mirror target pointer.
Definition at line 944 of file doca_flow.h.