| NVIDIA DOCA SDK | Data Center on a Chip Framework Documentation |
#include </opt/mellanox/doca/applications/common/flow_skeleton.h>

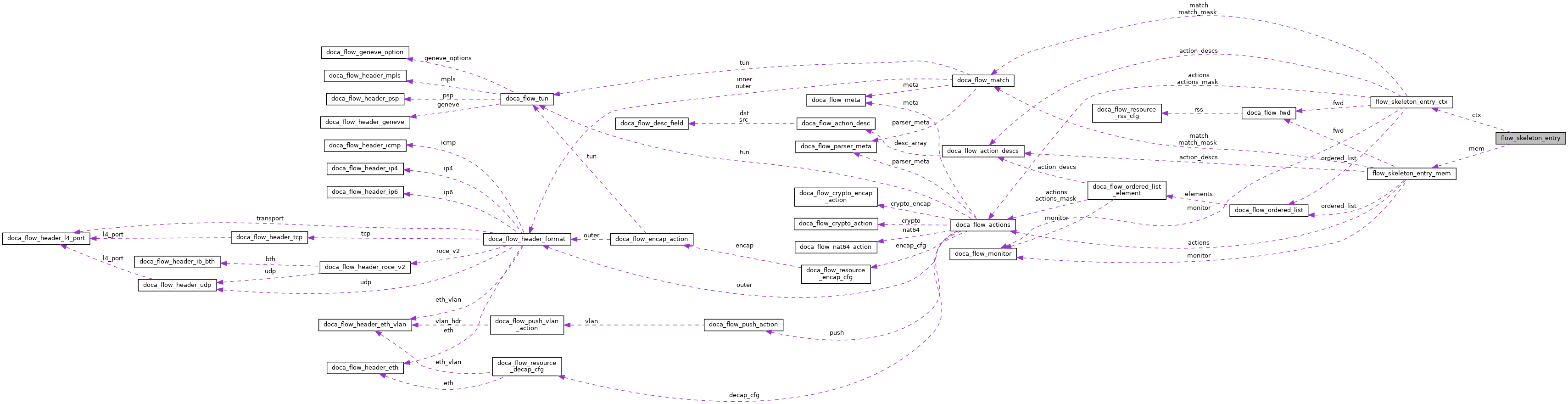
Data Fields | |
| struct flow_skeleton_entry_ctx | ctx |
| struct flow_skeleton_entry_mem | mem |
Definition at line 63 of file flow_skeleton.h.
| struct flow_skeleton_entry_ctx flow_skeleton_entry::ctx |
Definition at line 50 of file flow_skeleton.h.
| struct flow_skeleton_entry_mem flow_skeleton_entry::mem |
Definition at line 50 of file flow_skeleton.h.