| NVIDIA DOCA SDK | Data Center on a Chip Framework Documentation |
#include </opt/mellanox/doca/applications/common/flow_skeleton.h>

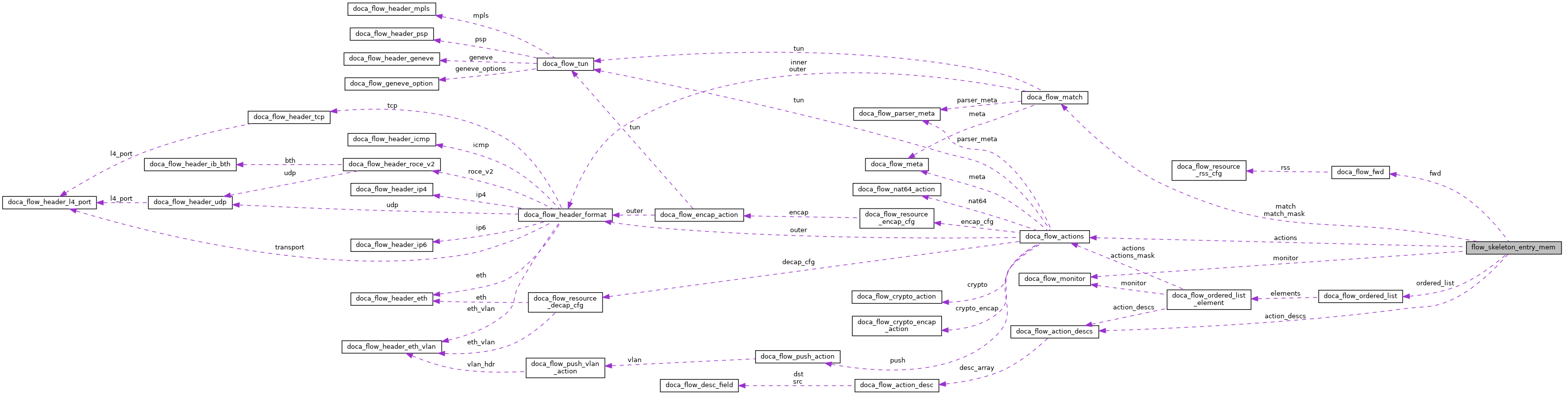
Data Fields | |
| struct doca_flow_match | match |
| struct doca_flow_match | match_mask |
| struct doca_flow_actions | actions |
| const struct doca_flow_action_descs | action_descs |
| struct doca_flow_monitor | monitor |
| struct doca_flow_fwd | fwd |
| const struct doca_flow_ordered_list | ordered_list |
Definition at line 53 of file flow_skeleton.h.
| const struct doca_flow_action_descs flow_skeleton_entry_mem::action_descs |
Definition at line 50 of file flow_skeleton.h.
| struct doca_flow_actions flow_skeleton_entry_mem::actions |
Definition at line 50 of file flow_skeleton.h.
| struct doca_flow_fwd flow_skeleton_entry_mem::fwd |
Definition at line 50 of file flow_skeleton.h.
| struct doca_flow_match flow_skeleton_entry_mem::match |
Definition at line 50 of file flow_skeleton.h.
| struct doca_flow_match flow_skeleton_entry_mem::match_mask |
Definition at line 50 of file flow_skeleton.h.
| struct doca_flow_monitor flow_skeleton_entry_mem::monitor |
Definition at line 50 of file flow_skeleton.h.
| const struct doca_flow_ordered_list flow_skeleton_entry_mem::ordered_list |
Definition at line 50 of file flow_skeleton.h.