| NVIDIA DOCA SDK | Data Center on a Chip Framework Documentation |
#include </opt/mellanox/doca/applications/upf_accel/upf_accel.h>

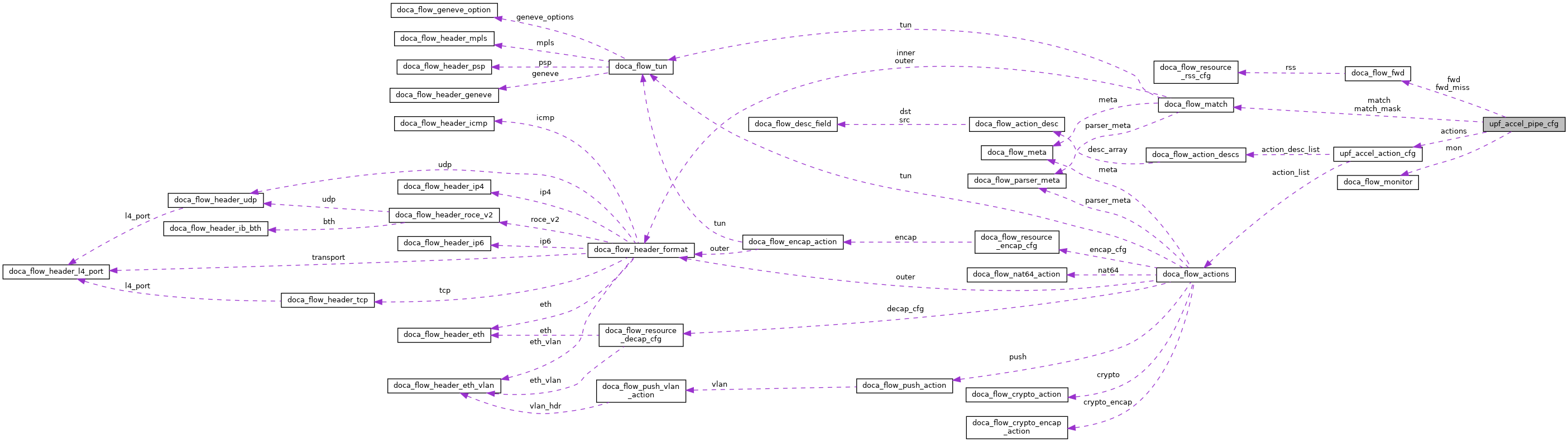
Data Fields | |
| enum upf_accel_port | port_id |
| struct doca_flow_port * | port |
| enum doca_flow_pipe_domain | domain |
| char * | name |
| bool | is_root |
| uint32_t | num_entries |
| struct doca_flow_match * | match |
| struct doca_flow_match * | match_mask |
| struct doca_flow_fwd * | fwd |
| struct doca_flow_fwd * | fwd_miss |
| struct doca_flow_monitor * | mon |
| struct upf_accel_action_cfg | actions |
Definition at line 360 of file upf_accel.h.
| struct upf_accel_action_cfg upf_accel_pipe_cfg::actions |
Definition at line 371 of file upf_accel.h.
| enum doca_flow_pipe_domain upf_accel_pipe_cfg::domain |
Definition at line 362 of file upf_accel.h.
| struct doca_flow_fwd* upf_accel_pipe_cfg::fwd |
Definition at line 369 of file upf_accel.h.
| struct doca_flow_fwd* upf_accel_pipe_cfg::fwd_miss |
Definition at line 370 of file upf_accel.h.
| bool upf_accel_pipe_cfg::is_root |
Definition at line 365 of file upf_accel.h.
| struct doca_flow_match* upf_accel_pipe_cfg::match |
Definition at line 367 of file upf_accel.h.
| struct doca_flow_match* upf_accel_pipe_cfg::match_mask |
Definition at line 368 of file upf_accel.h.
| struct doca_flow_monitor* upf_accel_pipe_cfg::mon |
Definition at line 371 of file upf_accel.h.
| char* upf_accel_pipe_cfg::name |
Definition at line 364 of file upf_accel.h.
| uint32_t upf_accel_pipe_cfg::num_entries |
Definition at line 366 of file upf_accel.h.
| struct doca_flow_port* upf_accel_pipe_cfg::port |
Definition at line 362 of file upf_accel.h.
| enum upf_accel_port upf_accel_pipe_cfg::port_id |
Definition at line 357 of file upf_accel.h.